Hero_Shops.png

Helping Shops Submit Supplements

Designing a mobile and web app to assist bodyshops in uploading documents and pictures for supplemental car damage

Car insurance companies always require images of any supplemental damage to a vehicle so they can understand the extent of damage done. The images are very important for shops to understand who will pay them for their services. We needed an easy way to allow individual body shops to own the process and provide the necessary images and documentation. The current workflow had the shops emailing pdf or individual jpgs to our in-house support team, who then had manually import them into the software. 

All screens.png

Challenges

As we gathered more data through our research and starting having initial discussion on our MVP, we quickly realized that every bodyshop operated very differently and had varying degrees of technological expertise. Some did everything on their digital cameras and then uploaded the images to their computers, others used company phones, some used personal phones. Our platform had to understand all these unique needs and design something thoughtful and easy to use.

We also realized that many shops liked to go back and forth between their phones and computers. Most of the software they use for customer documentation was on their computers. So we needed an easy ‘handoff’ between the phone and the web portal.  

MVP

We decided on a  MVP that had four main acceptance criteria. allow shops to start a new supplement for an existing vehicle in our system

  1. allow shops to add images to existing supplement, no matter where it was started

  2. have a handoff between phone and web portals

  3. use exiting camera roll as well as take pictures directly from app

There were several other features we would later be able to add to our MVP. 

Pushing our technology 

With most projects we had, we liked to include an element that would enhance the product and push our technology stack. In this particular project, we decided to have that element be a QR code scanner that a user could use to upload images from a mobile phone directly to the web portal without having to input information on the supplement. This would allow them to immediate sync up the two platforms and save them time when it came to sharing and saving the supplement.

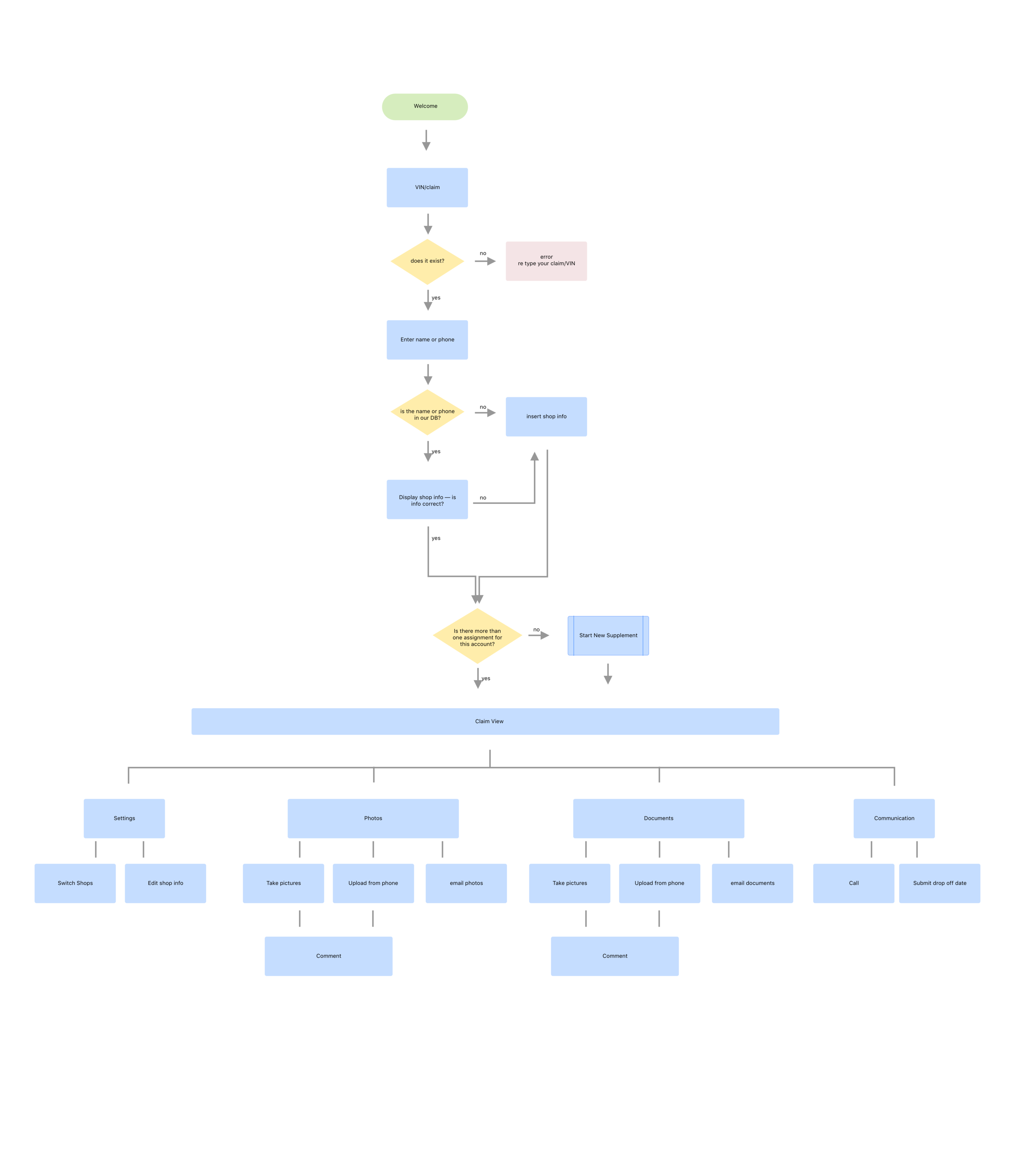
Flow

The structure of the navigation is pretty straight forward. The user is allowed to create a new supplement on an existing claim and then add a contact and upload images and documents. 

Functional Parity

The mobile app and the web app had to have similar flows with only slight differences.

Reception

The shops were very happy to finally have a tool they can use to easily manage the supplemental information. It increased their productivity, which meant they could manage to work on more cars and increase profit.